И настроили автонапоминания, чтобы не терять поток клиентов
AquaGizer — крупная сеть автомоек на Урале. Компания работает на рынке уже 20 лет — за год через пункты обслуживания проходит более 800 тысяч машин. На сегодня в Екатеринбурге открыто 16 автомоек с разными видами услуг: ручная, конвейерная или мойка самообслуживания.
Клиенты могут приехать на автомойку без записи, а могут записаться через мобильное приложение, чтобы не ждать в очереди.
В приложении новый клиент регистрируется и подтверждает свой номер телефона. Данные пользователя сохраняются в учетной ERP-системе.

Пункты обслуживания расположены в разных районах города — клиент выбирает подходящую мойку
На каждой автомойке есть администратор, который встречает клиента и помогает выбрать тариф. После каждого посещения клиент получает бонусные баллы в приложении.
Рейтинг Aquagizer на сайтах с отзывами опустился в среднем до 2,9 балла из-за плохих оценок.
Позитивные отзывы клиенты по собственному желанию оставляют редко — об этом нужно просить и предлагать что-то взамен. А вот недовольством люди делятся охотнее.
Если человека что-то не устраивало в работе автомойки — он шел делиться негативом на Яндекс, Google, Фламп и другие ресурсы.
Например. Клиент приехал на автомойку, чтобы помыть автомобиль с выдвижными порогами. Он выбрал стандартный тариф, а администратор просто принял оплату.
Причем в этот тариф мытье порогов не входит — за услугу нужно доплачивать, но администратор об этом не предупредил.
Результат. Пороги не помыли. Клиент остался недоволен качеством обслуживания и рассказал все, что думает об администраторе, на 2ГИС.
Менеджеры не могли оперативно отработать негатив. Индивидуально опрашивать каждого клиента невозможно из-за большого потока — в день через каждый пункт проходит больше 1000 клиентов.
Отследить источник проблем также не получалось. На сайтах отображается только общий рейтинг компании — непонятно, в каких конкретно филиалах клиенты чаще всего остаются недовольны.
Из-за плохой репутации в интернете Aquagizer было сложнее привлекать клиентов. Стало понятно, что рейтинг нужно повышать. Для этого бизнес решил сделать чат-бота для сбора обратной связи через WhatsApp Business API. Компания пыталась реализовать это через сервис-конструктор чат-ботов, но там им не смогли помочь с подключением WABA. Процесс верификации затянулся на несколько месяцев.
В итоге компания Aquagizer обратилась к команде интеграторов AMI-Sales для разработки системы сбора NPS, чтобы получать отзывы клиентов сразу после их обслуживания на мойке.
Бизнес хотел не только своевременно реагировать на проблемы клиентов и отрабатывать негатив, но и устранять причины плохих оценок. Важно было узнать, на каких мойках клиенты чаще всего остаются недовольны обслуживанием.
Наша главная задача как интеграторов — внедрить инструменты, которые сделают бизнес-процессы прозрачными и укажут на недостатки.
Руководителю важно понимать, как клиенты оценивают работу конкретных автомоек, какие проблемы возникают и с чем они связаны: с оборудованием, персоналом или положением звезд на небе. Только зная ответы на эти вопросы, бизнес может расти и улучшать сервис.
Задача со звездочкой — убедить клиентов оставлять положительные отзывы на сайтах, чтобы рейтинг Aquagizer улучшился. Этот момент тоже нужно было продумать.
У Aquagizer уже была специальная учетная ERP-система для автомоек. В дополнение к ней команда AMI-Sales внедрила amoCRM и подключила интеграцию с WhatsApp Business API через Wazzup для сбора обратной связи.

В amoCRM настроили специальную воронку для отслеживания NPS
В большинство стадий воронки встроены боты для отправки сообщений, обработки ответов, автоматического тегирования сделок и оповещения сотрудников в случае возникновения ситуаций, в которые необходимо вмешаться.

Процесс сбора и обработки обратной связи почти полностью автоматизирован
Как это работает
Когда клиент оплачивает услугу на автомойке, из учетной системы сделка передается в amoCRM и активируется бот. Через виджет Wazzup по каналу WhatsApp Business API бот отправляет клиенту NPS с просьбой оценить качество обслуживания.
Кроме того, у клиентов есть возможность отказаться от получения рассылок в WhatsApp. Но люди пользуются этой опцией редко. Например, за сентябрь и октябрь 2023 г. рассылку получили 17 786 человек. Из них от рассылки отписался всего 21 пользователь — это 0,12%.
Чтобы оценить качество обслуживания на автомойке, клиенту достаточно отправить одну цифру в чат WhatsApp. Чем легче оставить оценку, тем выше вероятность, что пользователь это сделает.

Клиент оценивает качество обслуживания от 1 до 5. Бот автоматически считывает ответ
Подход оказался рабочим — каждый пятый посетитель моек Aquagizer оставляет обратную связь.
Да, лояльные клиенты действительно могут игнорировать бота, но мы от этого ничего не теряем. А вот если недовольного клиента попросить дать обратную связь, он выскажет все, что накипело. И хорошо, что он выскажет это бизнесу, а не пойдет писать гневные отзывы в интернете. Это и есть задача NPS — отследить и нейтрализовать негатив.
Заказчики часто опасаются, что конверсия в ответ на сообщение бота будет низкой.
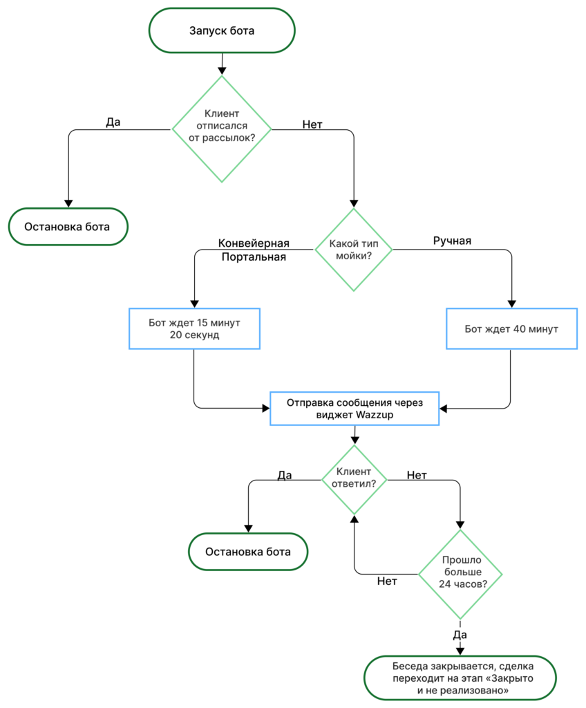
Чтобы исключить возможные зависания бота, его разделили на две части. Первая часть — это отправка сообщения. Сначала бот проверяет, что клиент не отписан от рассылки. Потом в зависимости от типа мойки ждет определенное количество минут, чтобы машину клиента точно успели помыть, и отправляет сообщение.

Поведение бота зависит от условий
Сообщение отправляется в WhatsApp через виджет Wazzup. Клиента просят оценить качество обслуживания и предлагают за это кешбэк.

Для отправки используется шаблонное сообщение WABA
Во второй части алгоритма бот получает, обрабатывает и записывает ответ клиента. В зависимости от ответа клиента запускается своя ветка алгоритма.

Реакция бота зависит от оценки, которую поставил пользователь
Если клиент ставит высокую оценку. Бот просит оставить отзыв на одном из сайтов, а взамен предлагает человеку бонусы и скидки от Aquagizer. Менеджер заранее вручную выбирает сайт, где у компании самый низкий рейтинг. Именно на этой площадке клиента просят поставить оценку.

Чтобы получить подарок, клиент должен отправить в чат скриншот с отзывом
Если клиент ставит низкую оценку. Бот уточняет, с какой проблемой столкнулся человек, и сохраняет ответ в карточку сделки в amoCRM.

Бот отправляет клиенту сообщение с просьбой поделиться негативным опытом
После этого к диалогу подключается сотрудник, который уже знает формулировку проблемы.
Менеджер снимает негатив, решает проблему и предлагает бонусы или скидку на следующее посещение Aquagizer. При необходимости менеджер может подключить к общению управляющего автомойки, которой клиент остался недоволен.
Как показала практика, в большинстве случаев негатив связан с человеческим фактором. Если в конкретном филиале клиенты жалуются, что их плохо консультируют при выборе тарифа, — руководство может связаться с управляющим и запустить обучение для сотрудников.
Раньше все плохие отзывы сразу шли на сайты. Сейчас они проходят через этап обработки менеджером. Специалист дает клиенту возможность выплеснуть негативные эмоции, переводит диалог в конструктивное русло, решает вопросы и начисляет бонусы соразмерно проблеме. Такой подход повышает лояльность клиентов.
Информация об оценках, причинах негатива и действиях, которые менеджер принял для решения проблем, отображается в отчетах amoCRM. Все данные собираются автоматически, без участия специалистов. В результате можно увидеть:

Благодаря отчетам руководителю стало проще держать ситуацию под контролем. Он за несколько кликов может проверить положение дел по каждому из филиалов
Руководитель может просмотреть отчеты и на их основе принимать взвешенные решения по улучшению качества обслуживания.
После работы с AMI-Sales компания Aquagizer добилась следующих результатов:
Бизнес убедился в нашей экспертности и начал обращаться по новым задачам.
Мы хорошо поработали в связке с разработчиками со стороны клиента. Буквально сам кейс по сбору NPS мы развернули за 2-3 недели. С момента внедрения бота средний рейтинг AquaGizer на сайтах с отзывами вырос с 2.9 до 4.4 за восемь месяцев.
До 2022 года компания Aquagizer пользовалась зарубежным сервисом для авторизации в мобильном приложении через СМС. Затем площадка прекратила работу на территории России, и пользователям перестал приходить код на телефон. Аналоги стоили недешево: в среднем одно СМС-сообщение обходилось компании в 10 рублей, а количество авторизаций превышало 1500 в месяц.
Команда AMI-Sales подключила отдельный канал WhatsApp через Wazzup. Теперь, когда пользователь входит в приложение, — получает код авторизации в WhatsApp. Если у клиента нет WhatsApp — ему отправляется СМС.
Онлайн-запись нужна, чтобы клиенты могли самостоятельно записаться на мойку, не связываясь с менеджером. На сайте или в приложении клиент выбирает филиал, услугу и подходящее время записи.

В приложении пользователь выбирает подходящую автомойку и самостоятельно записывается на удобное время
Когда клиент записывается на мойку, в WhatsApp приходит подтверждение — за сутки и за час до записи. Если планы изменились, человек может отменить или перенести бронь.

В сообщении фиксируются адрес, время и тип услуги
Онлайн-запись реализовали через систему учета Aquagizer и Wazzup.
Сейчас об этих клиентах мы почти ничего не знаем, потому что информация с моек самообслуживания не попадает в систему учета. Наша цель — приучить клиентов пользоваться мобильным приложением. Так у людей появится возможность платить за мойку с телефона, оставлять обратную связь и получать бонусные баллы. А у отдела маркетинга Aquagizer появится новый пласт клиентов, с которыми можно работать.
Мы продолжаем работать с Aquagizer. В планах на ближайшее будущее — разработка системы учета на мойках самообслуживания.
Кейс «СтройЭксперт»: как управлять продажами при росте компании
И сократить время первого ответа в 3 раза
Тест процессы
1231231231
Как пользоваться Wazzup бесплатно и не ждать распродаж
История, где не нужны 100 рублей, а 100 друзей — очень даже
Зачем Wazzup в медицине
Делаем так, чтобы медицина звучала современно не только в кабинете, но и в чатах