И вернули каждого пятого клиента
«Сказка» — детский спортивный клуб эстетической гимнастики в Уфе. В 2013 году появился первый филиал, а теперь их уже 13.
«Сказка» выпускает кандидатов в мастера спорта и берет медали на международных соревнованиях.
Нового клиента сотрудник консультирует и приглашает прийти с ребенком на пробное занятие. Если оно прошло успешно — клиенту предлагают оформить абонемент.
Для работы с постоянными клиентами «Сказка» использует профессиональный тариф amoCRM. На этом тарифе доступен раздел «Покупатели», который подходит для продления абонементов. В «Покупателях» этапы продажи представляют собой время до следующей покупки.
В день поступает 10 и более заявок на первое занятие. С новыми клиентами работают два менеджера.
Директор «Сказки» Лика Лихтер обратилась в digital-агентство Double A, когда поняла, что CRM можно использовать эффективнее.
Когда мы с командой зашли в CRM «Сказки», то поняли, что компания не использует все возможности amoCRM. Отсутствовал ряд настроек digital-воронки, бо́льшую часть работы сотрудники выполняли вручную.
Команда Double A выявила три основных недостатка.
Менеджеры все делали вручную. Активная работа с клиентами занимала почти все рабочее время: около семи часов в день уходило на созвоны, переписки, заполнение документов и карточек сделок.
Из этих семи часов примерно четыре приходилось тратить на работу с договорами. Сотруднику нужно было заполнить, скопировать и отправить каждый договор, получить подпись клиента и подписать документ со своей стороны. Затем менеджер должен был проверить, что все заполнено правильно, и отправить ссылку на оплату. И все это руками.
Сотрудники общались с клиентами в WhatsApp с корпоративного номера через рабочий телефон компании и через браузерную версию. Первый вариант не всегда доступен, а у второго нестабильное подключение. Веб-версия WhatsApp может вылетать, и тогда менеджерам нужно тратить время на повторную авторизацию.
Данные клиентов приходилось переносить в amoCRM вручную. Это долго и увеличивает риск ошибок: можно перепутать данные или забыть внести информацию по клиенту с нереализованной сделкой.
Не был продуман процесс работы с клиентами, которые по какой-то причине перестали оплачивать абонемент или не стали водить детей на занятия после пробного.
Таких клиентов прозванивали только в периоды, когда число заявок сильно снижалось и у менеджеров появлялось свободное время.
Это остаточный принцип действий: работа со спящими клиентами велась «напоследок», после выполнения всех остальных задач. Из-за этого бизнес терял лидов.
Команда Double A настроила интеграцию WhatsApp с amoCRM. Теперь менеджеры переписываются с клиентами из окна с чатами в CRM или из личного кабинета Wazzup.
Сотрудникам больше не нужен физический доступ к рабочему телефону, а вся переписка автоматически сохраняется в amoCRM.
Интеграторы настроили две большие части воронки продаж. Первая часть — чистая обработка заявки: от обращения до переписки или звонка. Вторая часть — ключевые этапы сделки: клиент записался на пробное, пришел, заключил договор.
Если мы видим, что принцип безотходной воронки подходит компании, предлагаем его использовать. В этом случае так и вышло.
Мы сторонники принципа безотходной воронки продаж: если лид попадает в воронку, то с ним продолжают работать до того момента, пока он не выполнит целевое действие или не попросит прекратить ему писать в мягкой форме. А может, и не в мягкой 🙂
Клиентов, которые отказываются заключать договор, переводят на этап «Закрытый нереализованный». При этом в карточке сделки остаются причины отказа: «не сейчас», «дорого», «не подходит адрес занятий» и так далее.
На основе этих причин можно повторно пообщаться с клиентом и отработать возражения. Например, если человек сказал, что хочет отправить ребенка на занятия после летних каникул, с клиентом стоит связаться в начале сентября.
Причины отказа оказались полезны не только для отдела продаж, но и для отдела маркетинга. Стало легче анализировать результаты рекламных кампаний и находить стратегии для привлечения целевой аудитории.
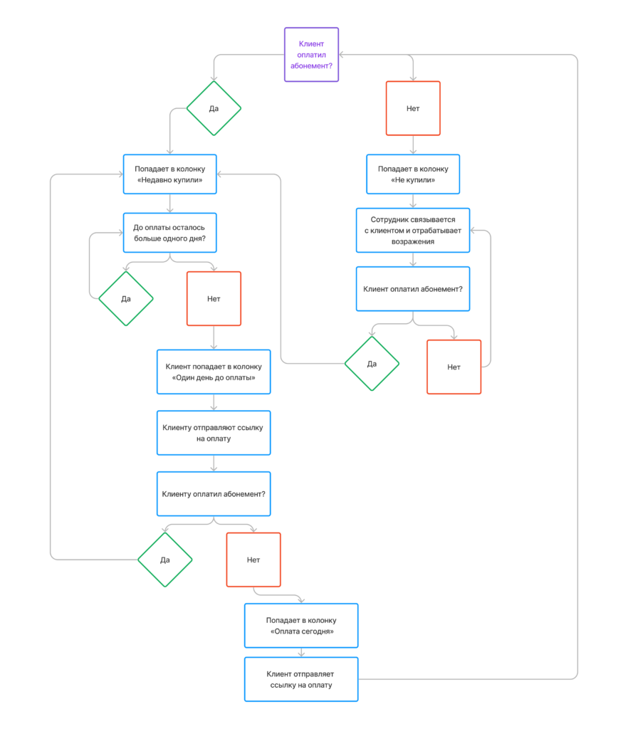
В разделе «Покупатели» всего пять колонок: «Недавно купили», «Один день до оплаты», «Покупка сегодня», «Не купили» и «Буферная зона».

Так выглядит алгоритм работы с клиентом через раздел «Покупатели»
В «Недавно купили» попадают клиенты, у которых до оплаты абонемента осталось больше одного дня.
За день до оплаты клиент попадает в колонку «Один день до оплаты», и система автоматически отправляет ему напоминание.

Клиент переходит по ссылке и оплачивает абонемент
После оплаты клиент возвращается в колонку «Недавно купили».
Если клиент не оплачивает, система переводит его в колонку «Покупка сегодня» и отправляет еще одно напоминание.
Если клиент снова не оплачивает, то попадает в «Не купили». На этом этапе есть автоматические напоминания для сотрудника, чтобы он связался с клиентом.
Кроме того, настроены автосообщения для клиента с призывом вернуться. Это и есть принцип безотходной воронки: с клиентом продолжают работать до последнего.

Так выглядит воронка «Покупатели» в amoCRM
В колонку «Буферная зона» попадают клиенты, которые обещали вернуться, но не назвали точных сроков. По таким клиентам сотруднику раз в месяц формируется задача. Менеджер звонит и спрашивает, готов ли клиент снова водить ребенка на занятия.
Если клиент соглашается, дальше с ним работают по классической воронке продаж: ведут от оплаты до оплаты.
С помощью Salesbot через Wazzup интеграторы настроили ботов, которые отправляют клиенту сообщения по разным сценариям. Например, есть бот, подтверждающий визит на пробное занятие.

Логика работы бота, подтверждающего визит на пробное занятие
За день до встречи в чат с клиентом приходит сообщение с напоминанием о записи. Если клиент подтвердил, что ребенок посетит пробное занятие, — система переводит его на этап «Подтвердил визит».

В напоминании о пробном специально не использовали вариант «Отмена»
Если клиент ничего не ответил — формируется задача для менеджера позвонить и переназначить время. Выставление и закрытие задач для сотрудников также автоматизированы.
Клиенту, который выбрал «0», приходит сообщение: «Скажите, в какой день хотели бы нас посетить?» Если клиент указывает новую дату — сотруднику остается только перенести запись.
Для работы с договорами команда Double A использовала решение F5. Оно позволяет автоматически подставлять в форму данные из amoCRM.

Так выглядит бот, который формирует договоры
Как это работает:
Клиент выбирает подходящий тариф и заполняет анкету. В анкете он указывает данные — свои и ребенка, который будет заниматься.

Короткая анкета не раздражает — клиенты заполняют ее без сопротивлений
В карточке сделки менеджер выбирает сумму, после чего формируется договор с печатью. В него подтягиваются данные, которые указал клиент.
Договор отправляется на подпись, а затем подгружается на специальный сервер и остается в архиве. Теперь менеджерам не приходится тратить время на заполнение договоров.
После работы с Double A «Сказке» удалось добиться таких результатов:

Основная воронка до работы с digital-агентством Double A
Основная воронка после работы с digital-агентством Double A
Мы же всегда стараемся говорить с бизнесом на его языке и не только технически справляться с задачами, но и разбираться в процессах продаж, тонкостях маркетинга и специфике работы с клиентами в конкретной нише. Директору «Сказки» Лике Лихтер такой подход оказался близок, поэтому мы сработались и продолжаем сотрудничать.
Иногда интеграторы грешат тем, что разговаривают с клиентами на техническом языке и обвешивают заказчиков кучей виджетов, которыми не учат пользоваться.
Кейс «СтройЭксперт»: как управлять продажами при росте компании
И сократить время первого ответа в 3 раза
Тест процессы
1231231231
Как пользоваться Wazzup бесплатно и не ждать распродаж
История, где не нужны 100 рублей, а 100 друзей — очень даже
Зачем Wazzup в медицине
Делаем так, чтобы медицина звучала современно не только в кабинете, но и в чатах